Endstufe Netzteil Schaltplan Kleine Verstärkerschaltung
Verstaerker endstufe schaltbild. Netzteil schaltplan standby stromlaufplan lasst gelost einschalten. Netzteil mit rc-siebung für einen röhrenverstärker « der audionist
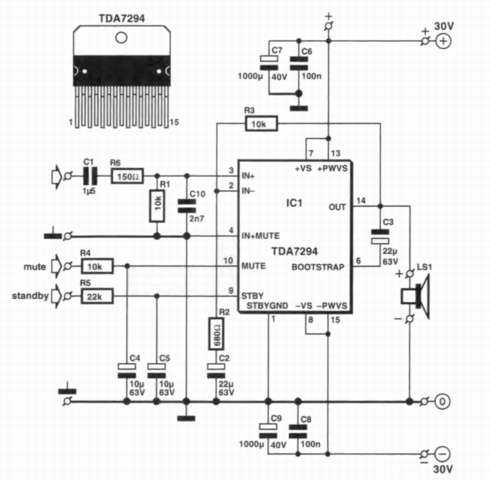
endstufe netzteil schaltplan
Download PDF
If you are {looking for|searching about} Transistor Audio Verstarker Schaltplan - Wiring Diagram you've {came|visit} to the right {place|web|page}. We have 16 {Pics|Pictures|Images} about Transistor Audio Verstarker Schaltplan - Wiring Diagram like Netzteil mit RC-Siebung für einen Röhrenverstärker « der Audionist, Schaltplan MKL MOS-PRO | doityourself, elektronik, endstufe, mkl and also Schaltplan MKL MOS-PRO | doityourself, elektronik, endstufe, mkl. {Read more|Here you go|Here it is}:
6as7 single ended amp mit vorstufe


Schaltnetzteil schaltplan fehlersuche. Trafo mikrocontroller endstufe kondensatoren netzeil. Schaltplan symmetrisches netzteil. 6as7 single ended amp mit vorstufe
Book Suggestions: High voltage regulation - Page 1
Schaltplan MKL MOS-PRO | doityourself, elektronik, endstufe, mkl
Netzteil mit RC-Siebung für einen Röhrenverstärker « der Audionist
kleine Verstärkerschaltung - Mikrocontroller.net
Schaltnetzteil Schaltplan Fehlersuche

Comments
Post a Comment